Portfolio | Jia Jun Lee
đź‘‹Hello, I am Jia Jun Lee, a complex problem-solver with automation and analytical mindset, capable of self-learn and adapts to new technology/industry skills, posses various technical skillsets and ability to apply them in solution of business problems.
Try to resize the browser's window size for various responsiveness view.
About Me
I graduated from Bachelor Degree of Electrical & Electronic Engineering in Universiti Sains Malaysia (USM). I am currently working as a Senior Solid-State Drive (SSD) NPI Engineer in Micron Technology Semiconductor Company.
Being a SSD NPI Engineer, I play a crucial role in the Product Integration, Enablement and Qualification Role, to achieve 100% Qualification Success Rate. I mainly worked on Prototyping, Developing, Qualifying, Ramping New Products to High-Volume-Manufacturing (HVM). I analyze and identify possible solutions on time-zero and reliability-related issues. I significantly contributed in developing improvement strategy to smoothen NPI executions to achieve on-time sample delivery, cost reduction, minimize quality deviations and improve overall efficiency.
As part of my additional skillsets, I develop automated workflows, applications or website for either business solution projects hobby projects. My favorite technology stacks are NextJS-React, TypeScript, Python, and Snowflake/MSSQL.
My Experiences
Electrical & Electronic Engineering
Universiti Sains Malaysia (USM), Penang, Malaysia
I graduated as Bachelor Degree of Electrical & Electronic Engineering from USM with First Class Degree Honour CFGPA grade of 3.96 / 4.00 after 4 years of study.
2018 - 2020
2018 - 2020
Senior SSD NPI Engineer
Micron Technology, Penang, Malaysia
I prototyped, developed, qualified and ramped both Client/Enterprise SSD Products from NPI to High-Volume-Manufacturing (HVM), with 100% NPI qualification success rate. I enabled Micron Penang with full-fledged capabilities by ramping the first Low-Temp Solder SSD, first E3.S/U.2 Rigid-Flex Complex Form Factor SSDs, and first Gen 5 SSD with high capacity/performance. I improved Micron’s Capacity Flexibility by extending SSD qualification into Micron Batu Kawan, Penang as dual site qualification in parallel with Micron Prai, Penang.
2020 - Present
2020 - Present
My Skills
My Projects & Achievements
PortFolio | Jia Jun Lee
Hobby Project
A Web Application to show case Jia Jun Lee's Portfolio, built on top of Next.js by jiajunlee.
PortFolio | Jia Jun Lee
High Gain Automation Project - BOMinator (Automated MAM BOM Creator)
Micron Technology, Penang, Malaysia
BOMinator combines BOM (Bill of Materials) with Terminator, its an Automated MAM BOM Creator, effectively “terminates” the traditional manual, time-consuming, and error-prone aspects of BOM creation, developed with UiPath, Python and Snowflake, significantly reduced the time taken for BOM Creation, from >2 hours per BOM into <2 minutes per BOM. Project details are Micron Confidential, the link below might be access-restricted.
High Gain Automation Project - BOMinator (Automated MAM BOM Creator)
High Gain Automation Project - ReadyMS (Automated MAM / RMS Readiness Checker)
Micron Technology, Penang, Malaysia
ReadyMS combines Ready (Readiness) with MS (MAM System, with abbreviation of RMS (Recipe Management System). Its an Automated RMS/MAM Readiness Checker, designed to streamline and provide overview on MAM/RMS Readiness in Tableau Dashboard. User can easily check the overall readiness by BOM level. Project details are Micron Confidential, the link below might be access-restricted.
High Gain Automation Project - ReadyMS (Automated MAM / RMS Readiness Checker)
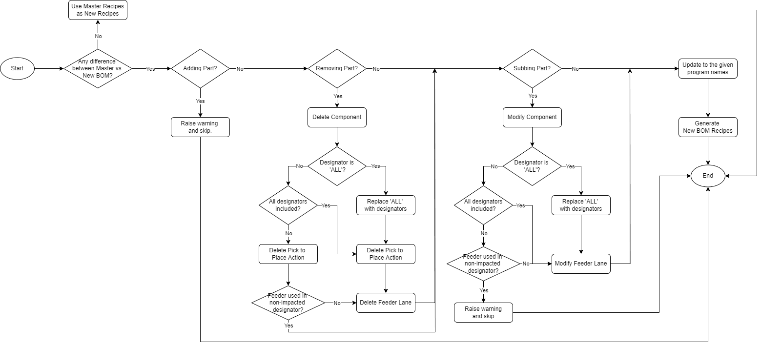
Script-Automated non-Proto BOM Recipe Creation
Micron Technology, Penang, Malaysia
Leveraged algorithm of script-automated XML modification from master recipe, to generate non-proto recipes with improved recipe preparation time and license cost saved. Project details are Micron Confidential, the link below might be access-restricted.
Script-Automated non-Proto BOM Recipe Creation
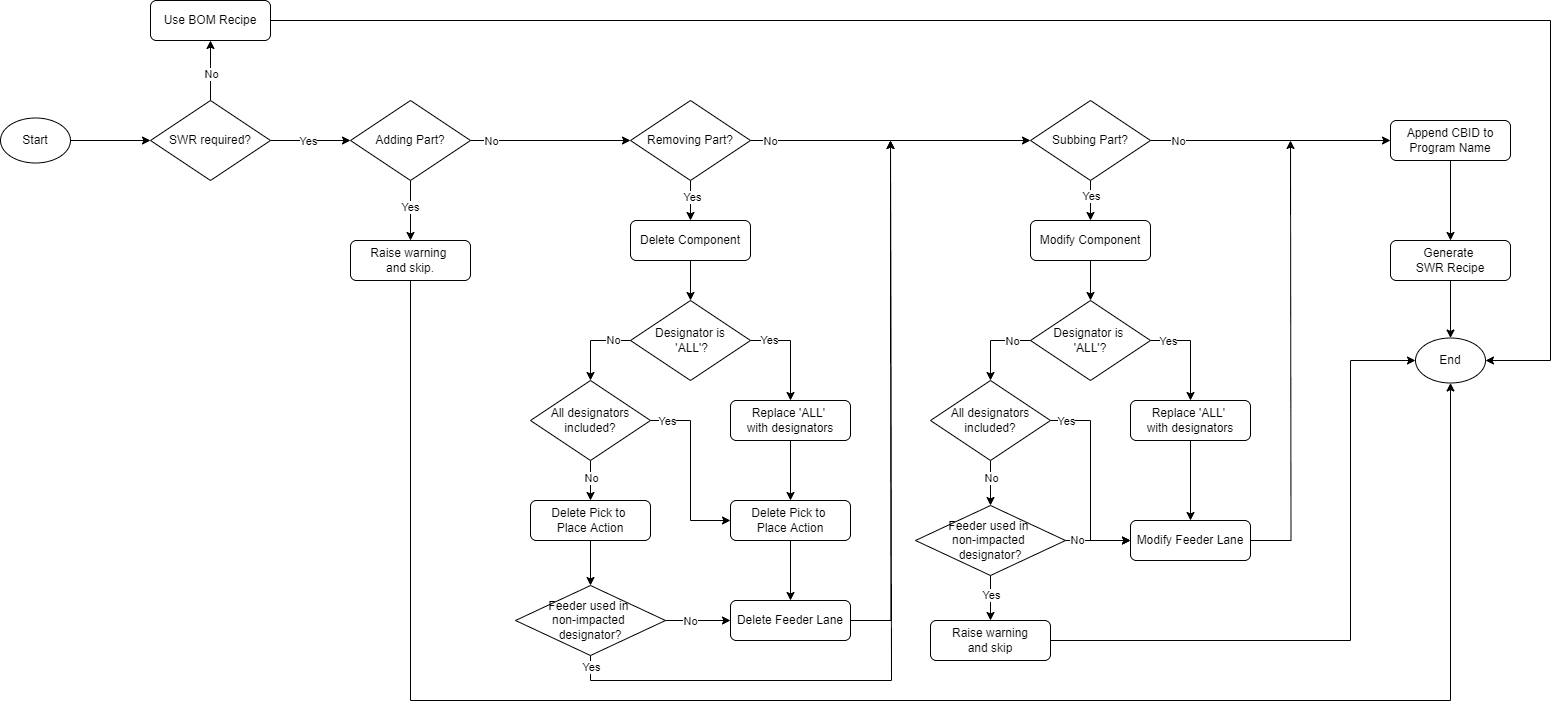
Script-Automated SWR Recipe Creation
Micron Technology, Penang, Malaysia
Leveraged algorithm of script-automated XML modification from master recipe, to generate SWR recipes with improved recipe preparation time and license cost saved. Project details are Micron Confidential, the link below might be access-restricted.
Script-Automated SWR Recipe Creation
Automated Recipe vs BOM Checking Algorithm
Micron Technology, Penang, Malaysia
Minimized quality events with scrap cost reduction by introducing Automated Recipe vs BOM Checking Algorithm, to ensure components mounted are correct on its corresponding designators. Project details are Micron Confidential, the link below might be access-restricted.
Automated Recipe vs BOM Checking Algorithm
Data Ingestion Pipeline Design
Micron Technology, Penang, Malaysia
Designed Continuous full / incremental data ingestion ETL pipelines, integrated with Snowflake, to ease and automate reporting / analytical purposes.Project details are Micron Confidential, the link below might be access-restricted.
Data Ingestion Pipeline Design
Script-Automated JIRA Issue Creation for Reject Investigation
Micron Technology, Penang, Malaysia
Smoothen Engineer Investigation Workflow by script automating JIRA issue creation for every drive rejected with details populated, connected to Machine Data for 1st-level story-telling of the issue. Project details are Micron Confidential, the link below might be access-restricted.
Script-Automated JIRA Issue Creation for Reject Investigation
Packing and Shipment Traceability Web App
Micron Technology, Penang, Malaysia
Developed full-stack web app (MSSQL-React-NextJS) for SSD packing & shipment traceability, managing the creation and association of box UID - tray UID - lot UID - drive UID with its corresponding label generated. Project details are Micron Confidential, the link below might be access-restricted.
Packing and Shipment Traceability Web App
react-next-app-template
Hobby Project
A developer template of react-next-app, with best practices and methods to ease app development, built on top of Next.js by jiajunlee.
react-next-app-template
react-next-app-card-game
Hobby Project
A card game collection, game plays and probability calculator, built on top of Next.js by jiajunlee.
react-next-app-card-game
Contact Me
Feel free to contact me directly at jiajunlee19@gmail.com or through this form below !